首页
|
公开指南
|
公开目录
|
公开栏目
|
事项分类
|
公开制度
当前位置:
首页
>>
事项分类
>>
财务资产及收费信息
>>
正文
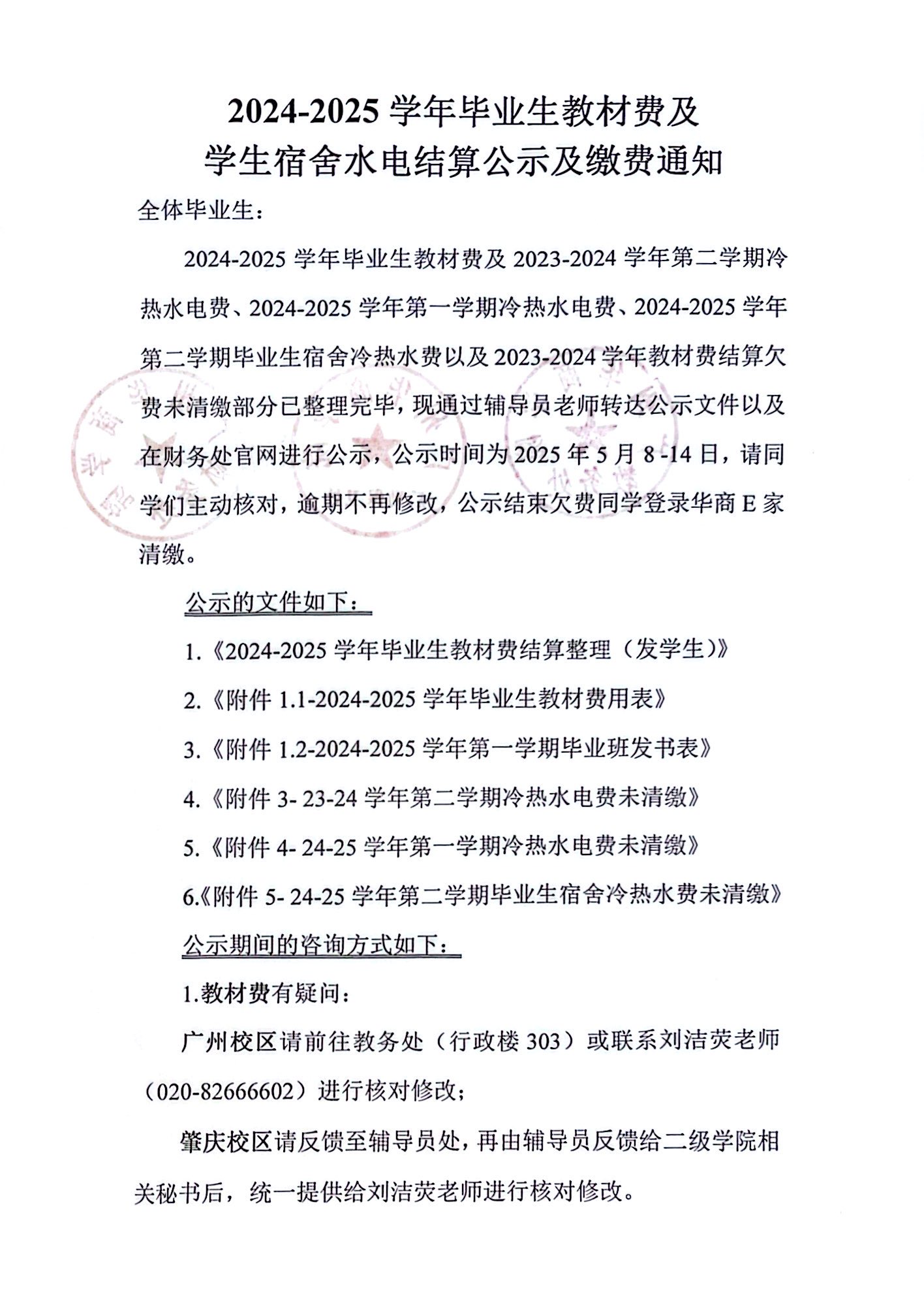
2024-2025学年毕业生教材费及宿舍水电结算公示及缴费通知
2025-05-08 15:15
附件【
2024-2025学年毕业生教材费结算整理(发学生).pdf
】
已下载
次
附件【
附件1.1-2024-2025学年毕业生教材费用表.pdf
】
已下载
次
附件【
附件1.2-2024-2025学年第一学期毕业班发书表.pdf
】
已下载
次
附件【
附件2- 2023-2024学年19-23级教材费结算欠费未清缴.pdf
】
已下载
次
附件【
附件3- 23-24学年第二学期冷热水电费未清缴.pdf
】
已下载
次
附件【
附件4- 24-25学年第一学期冷热水电费未清缴.pdf
】
已下载
次
附件【
附件5- 24-25学年第二学期毕业生宿舍冷热水费未清缴.pdf
】
已下载
次
【
关闭窗口
】
版权所有 © 广州华商学院学校办公室